Investigating and Modeling the Factors Affecting Thermal Optimization and Dynamic Viscosity of Water Hybrid Nanofluid/Carbon Nanotubes via MOPSO using ANN

Main Article Content

Amin Moslemi Petrudi
https://orcid.org/0000-0002-5928-0479
Ionut Cristian Scurtu

Abstract

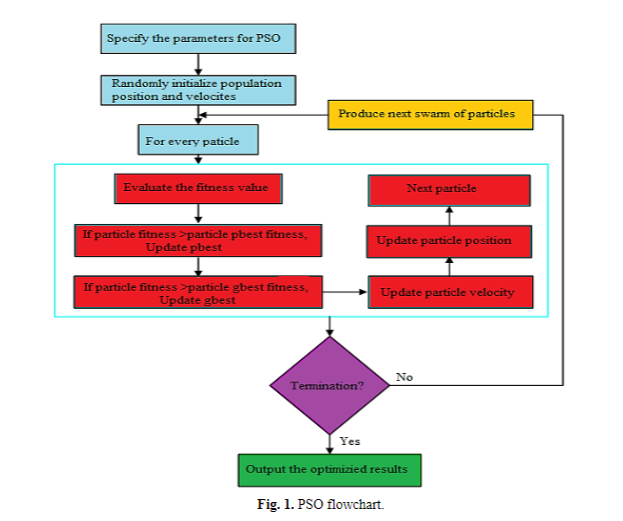
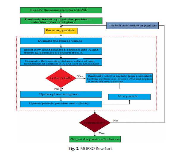
Optimization is to find the best answer among existing situations. Optimization is used in the design and maintenance of many engineering systems to minimize costs or maximize profits. Due to the widespread use of optimization in engineering, this topic has grown a lot. In this paper, the optimization of multi-objective of Water Hybrid Nanofluid/Carbon Nanotubes is investigated. Multi-Objective Particle Swarm Optimization (MOPSO) algorithm has been used in order to maximize thermal conductivity and minimum viscosity by changing the temperature (300 to 340 ºk) and the volume fraction (0.01 to 0.4%) of nanofluid. Artificial Neural Network (ANN) modeling of experimental data has been used to obtain the values. Parto fronts, the optimal points and different values are 20 members and 15 iterations, and in order to compare the results optimization process on the first, fifth, tenth fronts, a relation has been proposed to predict the viscosity and Parto fronts in the optimization process. The aim of the study was to optimize nanofluid to reduce viscosity and increase thermal conductivity.


Capture44.PNG


Capture132.PNG


Article Details

How to Cite
Moslemi Petrudi, A., & Cristian Scurtu , I. (2020). Investigating and Modeling the Factors Affecting Thermal Optimization and Dynamic Viscosity of Water Hybrid Nanofluid/Carbon Nanotubes via MOPSO using ANN. Technium: Romanian Journal of Applied Sciences and Technology, 2(3), 108–114. https://doi.org/10.47577/technium.v2i3.575
Section
Articles

Most read articles by the same author(s)

Similar Articles

1 2 3 4 5 6 7 8 9 10 > >> 

You may also start an advanced similarity search for this article.